春来哨响 北京三大鸽会公布训赛计划

2026-03-12 06:13:53.0   (60次)  作者:京城飞羽

春回大地,万物复苏,伴随着丙午马年的崭新气象,一年一度的信鸽春赛也进入了蓄势待发的倒计时。在北京这座汇聚了深厚鸽文化与无数竞翔高手的历史名城,2026年的春季训赛舞台已拉开帷幕。

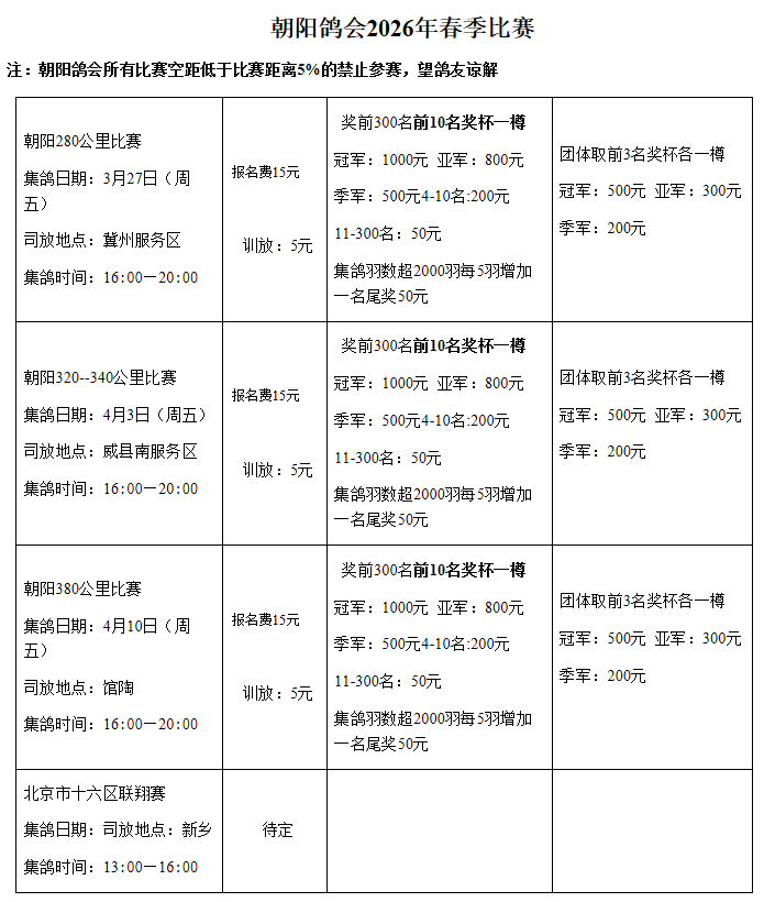
作为国内信鸽运动的重要阵地,北京三家老牌鸽会——北京市丰台信鸽协会、北京市房山信鸽协会、北京是朝阳信鸽协会,已相继公布了各自的春季训赛计划。

在计划中,北京市联翔、国家赛以及千公里赛赫然在列,虽目前还未确定具体时间,但已然点燃了鸽友们心中的期盼。以下是详细信息。


文章来源于网络